Version 11.3.0
Loading...
Searching...
No Matches
WiredTiger Architecture Guide

The WiredTiger Architecture Guide provides a comprehensive overview of WiredTiger internals and code that should be useful for any database engineer wanting to understand how the storage engine works. The goal of this guide is to help both MongoDB engineers and external users quickly understand the workings of WiredTiger.

Warning
The Architecture Guide is not updated in lockstep with the code base and is not necessarily correct or complete for any specific release.

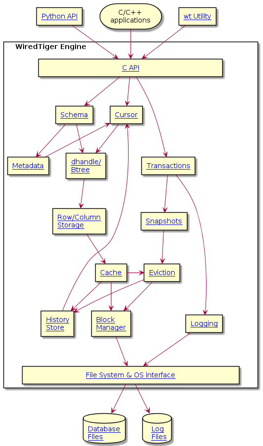
The relationships between the software components in WiredTiger are illustrated in the diagram below. An arrow originating at Component A and pointing to Component B indicates that Component B is used by Component A.

For those unfamiliar with storage engine architecture and/or seeking an introduction to WiredTiger, we recommend reading the guide in the order presented. You can find much of the architecture-specific terminology explained in the Glossary of Terms. For an application level view of WiredTiger, head over to the Getting Started with the API section of the documentation.

Table of Contents